为充分发扬民主,广泛听取意见,接受社会监督,现将正式推荐对象情况予以公示,公示时间为2022年9月23日至29日。如对拟表彰人选有异议,请于公示期内向市评选表彰领导小组办公室举报反映。反映形式为电话、传真、信函,信函以到达日邮戳为准。以单位名义反映情况的材料需加盖单位公章,以个人名义反映情况的材料应署实名,并提供联系电话。
受理部门:宿迁市评选表彰领导小组办公室
受理电话:0527-84368586
通信地址:宿迁市南湖路1号市政府大楼139室
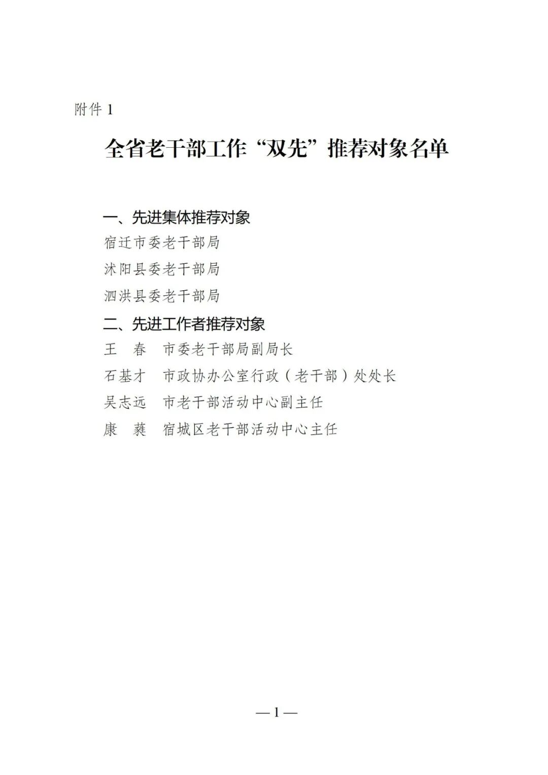
附件:1. 全省老干部工作先进集体和先进工作者正式推荐对象名单
2. 全省老干部工作先进集体和先进工作者正式推荐对象简要事迹
宿迁市评选表彰领导小组办公室
2022年9月22日
附件1


Copyright C 20092021 All Rights Reserved 版权所有 泗阳新宇人力资源有限公司 苏ICP备2021053409号-1 32132302010261
地址:泗阳县众兴街道市民大道东侧绿都第一城商铺S6、S6-301、S6-401 EMAIL:1151133730@qq.com
ICP经营许可证:苏B2-20220370 人力资源证: 321323170019
Powered by PHPYun.